Contributed by Ryan Wheeler
Today’s Phillips Academy students often ask about the students of the past. Since November is Native American Heritage Month, the topic of Indigenous alumni often comes up. Happily, we are in touch with some recent alums, like Emma Slibeck ’20, who led efforts last year to create an Indigenous Land Acknowledgment, and Tristin Moone ’10, past member of the Peabody Advisory Committee. Paige Roberts, Academy archivist, maintains a list of notable Native American alumni, and we were happy to add LeRoy Spencer Jimerson Jr. (January 21, 1923 – September 28, 1991) to that list during some recent collections research.

Jimerson was the son of Seneca leader LeRoy Spencer Jimerson Sr. of the Cattaraugus Reservation, Gowanda, New York. He attended Phillips Academy for one year, graduating in 1941. The senior Jimerson was an accomplished carpenter, attended Hampton University (a HBCU in Virginia that has some PA connections in its founding), established a scholarship fund for Native students, and served in Seneca leadership positions throughout his adult life.
After Phillips Academy, LeRoy Jimerson Jr. served in the Navy and pursued interests in electrical engineering and computers. He was an instructor at the Great Lakes Naval Base and at Treasure Island, California. Jimerson, in 1949, received a scholarship to the University of Michigan. Established in 1932 by the Michigan Board of Regents, that scholarship acknowledged the 1817 Treaty of Fort Meigs, which had required tribes to cede millions of acres to the federal government, some of which ultimately went to the university. Perhaps an early version of an institutional land acknowledgment?

A profile in 1951 Boys’ Life combines quaint anecdotes and stereotypes of life on the reservation with Jimerson’s academic success and interest in computers. The story appeared shortly after Jimerson completed his studies at the University of Michigan, but includes a lot of information on his post-graduate year at Phillips Academy when he “joined the school band, ran as a member of the cross-country squad, distinguished himself as a math student, won a Latin prize, and was elected to a cum laude (honor) society.” In the Boys’ Life article, he describes general acceptance by his fellow Academy students, relating one instance where an international student wanted to know why he wasn’t wearing paint and feathers. Today we recognize this as a micro-aggression, akin to the numerous accounts found on the black@andover Instagram page.
In the 1950s, Jimerson worked for Schlumberger, an oil field services company. Here he was involved in developing a magnetic resonance apparatus with scientist and engineer Francois F. Kirchner. Nuclear magnetic resonance continues to be used in oil prospecting today.

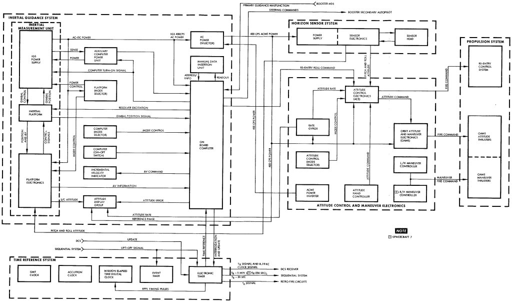
IBM, in Owego, NY, recruited Jimerson in June 1957, where he was quickly promoted to senior engineer. In 1962, McDonnell Aircraft contracted with IBM to provide the guidance systems for Gemini. From 1962 to 1966, Jimerson worked as a computer engineer on the NASA Gemini mission, laying the groundwork for Apollo and the moon landing a few years later. In an interview, Jimerson recalled that, “It was like a blitzkrieg, people didn’t know what hit them” (Time-Life Books 1993:33). According to a document prepared in 2012, Jimerson originated the math flows needed in the computer programming for the Gemini missions. Math flows–in this context–are detailed flowcharts like the one shown here, showing the sequence of algorithms that underlie computer code. At some point in the late 1960s or early 1970s, Jimerson and his family relocated to Herndon, Virginia, though it is not clear if he continued working for IBM.

Jimerson died on September 28, 1991 in Sarasota, Florida, where he had retired with his family in the mid-1980s. The picture that emerges from the few interviews that we located, is that LeRoy Jimerson Jr. was an accomplished scientist and engineer who worked on one of the country’s early and significant space flight programs. His time at Phillips Academy was short and well spent, and a stop along an educational career that included one of the top scientific and technical programs–the University of Michigan. Until recently, LeRoy Jimerson wasn’t on our radar. We are hopeful that Phillips Academy can connect with more Native and Indigenous students–it is clear we have a lot to offer one another.
Further Reading
Buffalo Courier Express (1961) LeRoy Jimerson Obituary. February 23, 1961, p. 27.
Crump, Irving (1951) Indian Cum Laude. Boys’ Life (March 1951):27, 64.
IBM (1962) Putting a Man on the Moon: America’s Next Step. Business Machines (August 1962):18-19.
Jamestown Post Journal (1961) Famed Seneca Indian Leader, LeRoy S. Jimerson, 72, Dies. February 23, 1961.
Kirchner, Francois F., and LeRoy Spencer Jimerson Jr. (1961) 2,996,658 Magnetic Resonance Apparatus (originally filed December 12, 1955). United States Patent Office, Washington DC. https://patents.google.com/patent/US2996658A/en
Mooney, Pat, and Charlie Leist (2012) Gemini Programing Development and Verification Process. https://www.ibiblio.org/apollo/Documents/Gemini_Peer_Reviews.pdf
Thomas, Amelia Kennedy (2015) Iroquois False Face Masks: Living Representation of Spirits. https://indian.hklaw.com/ESSAYS/2015/ID105.pdf
Time-Life Books (1993) Space. Time-Life Book, New York.
